网站首页
公司介绍
公司概况
组织架构
荣誉资质
新闻动态
公司新闻
通知公告
媒体聚焦
精品项目
在售楼盘
在建待建工程
已建项目
企业文化
员工风采
员工培训
工会工作
公司年鉴
基础党建
学习园地
两学一做
反腐倡廉
招聘信息
Menu
首页
公司介绍
新闻动态
精品项目
企业文化
基础党建
招聘信息
公司概况
组织架构
荣誉资质
公司新闻
通知公告
媒体聚焦
在售楼盘
在建待建工程
已建项目
员工风采
员工培训
工会工作
公司年鉴
学习园地
两学一做
反腐倡廉
首页
>>
新闻动态
>>
通知公告
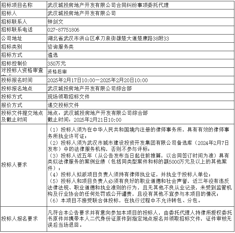
武汉城投房地产开发有限公司合同纠纷事项委托代理招标公告
来源: 发布日期:2025-02-17
上一篇:
下一篇:
首页
>>
新闻动态
>>
通知公告
武汉城投房地产开发有限公司合同纠纷事项委托代理招标公告
点击量:来源: 发布日期:2025-02-17
上一篇:
下一篇:
鄂ICP备05003543号-3
©2021 武汉城投房地产开发有限公司 版权所有